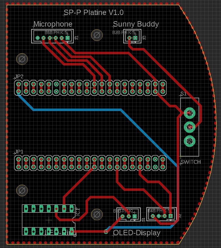
Platinenlayout

Hier ist das Platinenlayout zu sehen. Da alle Bauteile steckbar
und wiederentfernbar mit der Platine verbunden werden sollen, gibt
es für jedes Bauteil eine beschriftete JST-Steckbuchse. Da kein
Bauteil direkt mit der Platine verbunden wird, wurde in Eagle mit
einem vereifachten Schaltplan zur Übersichtlichkeit gearbeitet.
Die Außengeometrie der Platine wurde an die Geometrie des Gehäuse
angepasst, außerdem wurden Bohrungen zur Ausrichtung und Befestigung
der Platine im Innengehäuse angebracht und diesem angepasst.

Hier geht es zum kompletten
Schaltplan.
-
Download des Platinenlayout in PDF-Format als *.zip - -
Download der Eagle-Dateien als *.zip - |