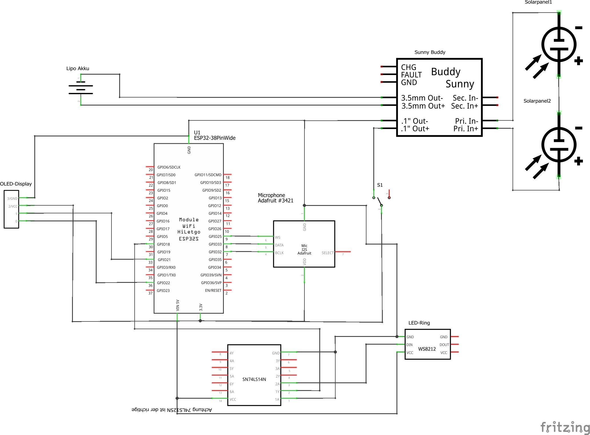
Schaltplan des Swimming Pixels (Verbindungen werden mit
JST-Steckverbindungen realisiert):

Daraus folgt folgender Schaltplan der Platine (nur mit
JST-Steckverbindung):

-Schaltpläne als PNG zum Download als *.zip-
-Schaltplan Platine als Eagle
schematic zum Download als *.zip- -Schaltplan
Swimming Pixel als Frizing Datei zum Download als *.zip-
|