Energieeffizientes
Konzept Die folgende Abbildung zeigt
einen beispielhaften elektrischen Aufbau des energieeffizienten
Konzepts.

Abb.: Fritzing Schaltplan des Energieeffizienten
Systems
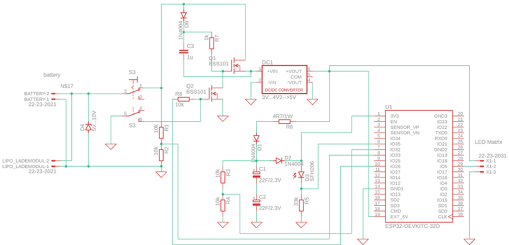
Weiterentwicklung Die folgende Abbildung zeigt
einen beispielhaften Schaltplan des weiterentwickelten, elektrischen
Systems. Der Schaltplan basiert zu großen Teilen auf dem
Schaltplan des Teams
Energiegewinnung-Solar, wurd jedoch modifiziert um den
Anforderungen an unser System gerecht zu werden.

Abb.: Eagle Schaltplan des weiterentwickelten Konzepts
des elektrischen Systems
Basiskonzept Die folgende Abbildung zeigt
einen beispielhaften Aufbau des elektrischen Basissystems.

Abb.: Fritzing Schaltplan des Basiskonzepts des
elektrischen Systems
|