Informationstechnik
WS2020/21
Wintersemester 2020/21
kamo1014@hs-karlsruhe.de
mufr1018@hs-karlsruhe.de
Startseite
Team
Definitionsphase
Vorwort
Problemstellung
Stand der Technik
Aufgabenstellung
Mindmap
ProjektplanIST
Anforderungsliste
Konzeptphase
Black-Box
Funktionsstruktur
Morphologie
Vorteile/Nachteile
Lösungsalternativen
Ranking
Verfahrensmatrix NWA
Ergebnis der Nutzwertanalyse
Konzeptentwicklung
Bestellliste
Ausarbeitung
Ausgewählte Lösung
Blockschaltbild
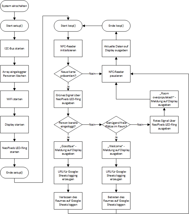
Software Dokumentation
Portbelegungsplan
Schaltplan
Layout
Quellcode
Mechanik
3-D-Druck
Bedienungsanleitung
Weiterentwicklungen
Linkliste
Fazit
Anhang
Protokolle
Software Dokumentation
Link zu GitHub:
https://github.com/Mechatronikwelt/Corona-RFID-CoR
Mit Unterstützung von Prof. J. Walter
Wintersemester 2020/21